江西省赣州市安远县浮槎乡 029-7290341 admin@wap-loltv.com

新闻动态

2026-01-30T02:40:09+08:00

冰雪之约 激活北国消费新动能 当冰雪从“季节性风景”变成“全年性产业”,当银装素裹的大地不再意味着“猫冬”,而是孕育出规模庞大的冰雪经济与服务消费增量空间,这背后折射出的,正是中国北方高质量发展

2026-01-30T02:40:09+08:00

张本智和对话舆论风暴的背后 激烈的竞技赛场之外,中日乒坛最近掀起的讨论,却更多指向“情绪”和“立场”——有人把一场正常的淘汰赛渲染成“民族对决”,把一次合理的退赛行为上纲上线为“是否爱国”的道德

2026-01-29T02:40:09+08:00

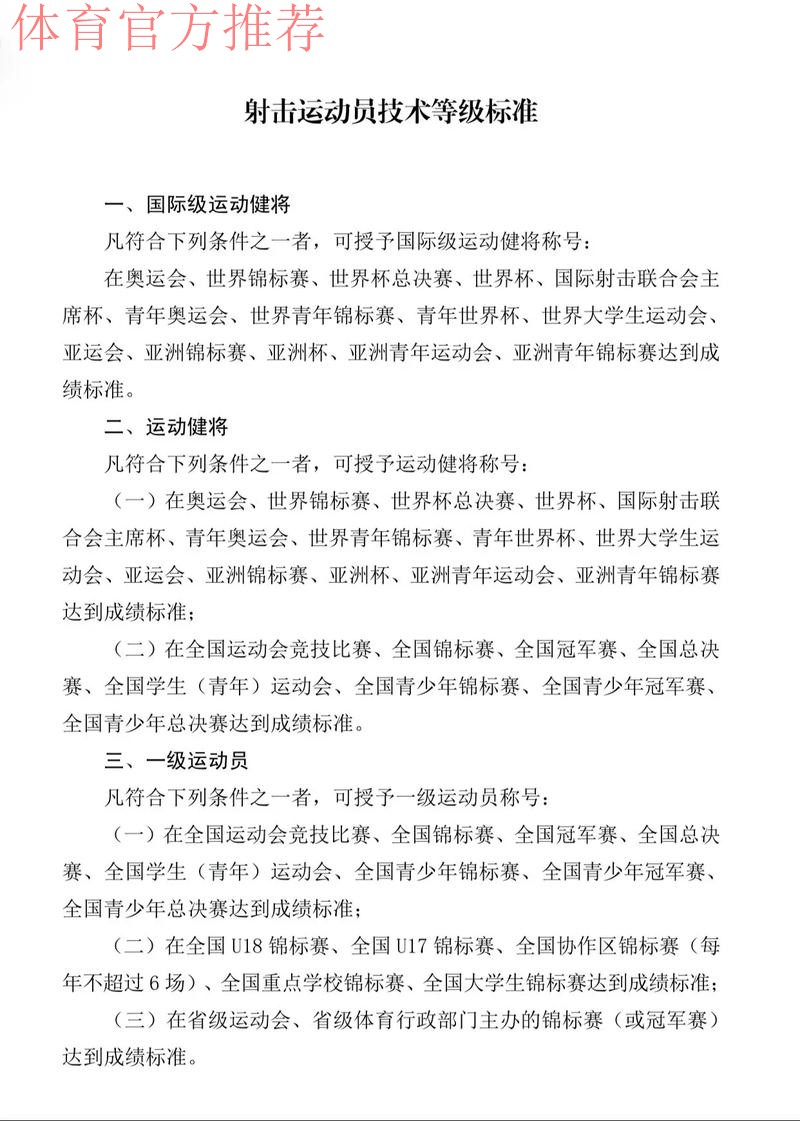
国家体育总局新政背后竞技体育转型的信号 在巴黎奥运周期进入冲刺阶段之时,新修订的《运动员技术等级标准》正式发布并由国家体育总局竞技体育司负责人进行权威解读,这一系列动作释放出的并不仅是技术层面的

2026-01-28T02:40:06+08:00

风起东夷 日照沙滩上的速度与热浪 当海风在黄海之滨卷起细软的沙粒 当浪花在金色岸线上反复拍击 日照这座因阳光得名的海滨城市 又一次被推向全国聚光灯的中心 伴随“风起东夷 2023沙足巡回赛·日照

2026-01-27T02:40:09+08:00

2021年中国足协U-13女子足球精英训练营暨女足青训教练专项培训班顺利闭幕背后的力量与启示 在中国女足重回公众视野、青训体系全面提速的关键节点上 2021年举办的中国足协U-13女子足球精英训

2026-01-26T02:40:09+08:00

英超黑马逆袭之路 伯恩茅斯如何在大换血后杀到积分榜第二 当大多数球队在一个夏窗流失17名球员时 传统认知里等待他们的往往是阵痛 甚至是跌入降级泥潭 但伯恩茅斯却在这个看似失血严重的夏天完成了近乎

2026-01-26T02:40:09+08:00

罗马双核闪耀欧战之夜 苏莱佩莱格里尼引燃奥林匹克 当罗马在欧战赛场上再次点亮奥林匹克之夜时 这座古老城市仿佛又一次想起了曾经属于它的荣耀 在一场备受关注的强强对话中 罗马2比0完胜格拉斯哥流浪者

2026-01-25T02:40:07+08:00

邹雨宸关键一击背后 北控击败山东的真正分水岭 当终场哨声响起,北控队替补席集体冲进场内时,许多球迷的第一反应并不是比分,而是脑海里不断回放的那个画面——邹雨宸在高位挡拆后顺下,接球、对抗、起跳、